随着物联网、人工智能等核心技术的成熟与应用场景的不断拓宽,智能照明已从简单的节能控制,升级为构建智慧家居、智慧城市乃至健康光环境的关键环节。在强劲的市场需求与积极的政策引导双重驱动下,智能照明行业未来增长潜力巨大。
智能照明的定义
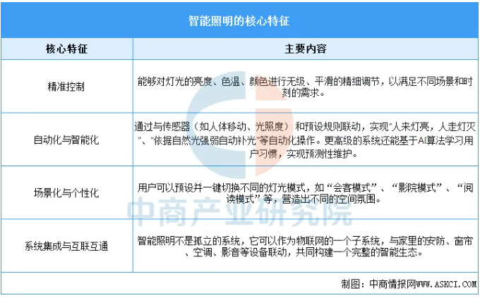
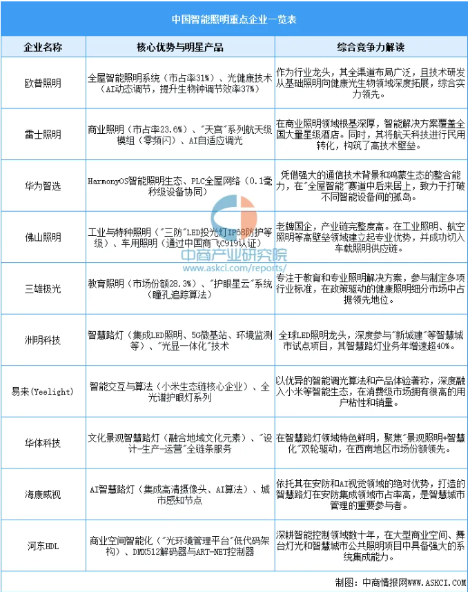
智能照明,是指利用物联网、云计算、人工智能等先进技术,让照明系统具备环境感知、智能分析、自动执行和持续优化能力,从而提供更节能、更舒适、更高效且可个性化定制的光环境解决方案。智能照明颠覆了传统照明“一开一关”的单一模式,其核心特征可以概括为以下四点: 资料来源:中商产业研究院整理 智能照明行业发展政策 中国智能照明政策以“双碳”目标和智慧城市建设为核心,通过补贴、标准及专项规划推动LED与智能技术普及,实现公共场景节能30%-50%、提升城市治理效率,驱动行业向智能、健康、绿色方向转型。 智能照明行业发展现状 1.智能照明市场规模 随着物联网、人工智能、大数据等技术的不断发展,通过LED照明器件与控制系统结合,LED照明产品的智能化、自动化特质凸显,能够实现对LED光源的亮度、色温、定时开关等参数的控制及与其他智能设备或系统进行联动,智能化成为未来户外照明的重要延伸方向之一。中商产业研究院发布的《2025-2030年全球及中国智能照明市场调查与行业前景预测专题研究报告》显示,2024年全球户外智能照明市场规模达到222亿美元。中商产业研究院分析师预测,2025年全球户外智能照明市场规模将达到258亿美元。 数据来源:中商产业研究院整理 2.智能照明出货量 中国智能照明市场正处于快速增长阶段,出货量稳步提升,展现出强劲的市场活力。中商产业研究院发布的《2025-2030年全球及中国智能照明市场调查与行业前景预测专题研究报告》显示,2023年中国智能照明市场出货量约3379万台,同比增长20.7%,2024年出货量约3987万台。中商产业研究院分析师预测,2025年中国智能照明市场出货量将达到4705万台。 数据来源:IDC、中商产业研究院整理 3.细分市场占比情况 中商产业研究院发布的《2025-2030年全球及中国智能照明市场调查与行业前景预测专题研究报告》显示,中国智能照明市场中,顶灯占比最大(28.8%),其次是开关(19.3%)、筒灯/射灯(16.5%)、灯泡(14.8%)、台灯(9.9%)等,夜灯、灯带和落地灯等品类占比相对较小。整体趋势表明,消费者对智能照明产品的接受度逐渐提高,无主灯概念的推广进一步推动了市场发展。 数据来源:IDC、中商产业研究院整理 4.智能照明相关企业注册量 中国智能照明相关企业注册量快速增长,显示出强劲的行业吸引力和良好的发展前景。中商产业研究院发布的《2025-2030年全球及中国智能照明市场调查与行业前景预测专题研究报告》显示,2024年中国智能照明相关企业注册量达11.04万家。2025年上半年,中国智能照明相关企业注册量已达到6.95万家。 数据来源:企查查、中商产业研究院整理 5.智能照明重点企业一览表 中国智能照明行业头部企业格局已相对清晰。欧普照明、雷士照明、佛山照明等传统照明巨头凭借其深厚的渠道、技术积累和品牌影响力,在向智能化转型的过程中依然占据市场主导地位。同时,以华为为代表的科技巨头,通过构建智能生态也成为了行业中不可忽视的力量。 资料来源:中商产业研究院整理 智能照明行业重点企业 1.欧普照明 欧普照明股份有限公司定位于绿色节能智慧照明企业,主要从事家居照明灯具、商用照明灯具、光源及控制类产品的研发、生产和销售,并逐步转型为智能照明系统综合解决方案的提供商。 2025年上半年,欧普照明实现营业收入32.16亿元,同比下降4.46%,归属于上市公司股东的净利润为3.69亿元,同比下降4.07%。上半年,公司照明行业收入31.83亿元,占比98.97%。 数据来源:中商产业研究院整理 数据来源:中商产业研究院整理 2.雷士照明 雷士照明创立于1998年底,中国航天事业合作伙伴,始终坚持产品研发的自主创新,是一家集品牌、研发、设计、生产、营销、服务于一体的全产业链照明品牌企业。以健康化、智能化、人性化的照明科技,为用户提供高品质的照明产品和照明应用解决方案。 3.佛山照明 佛山电器照明股份有限公司一直专注于研发、生产和销售高品质的节能照明产品,为客户提供全方位的照明解决方案。2021年以来,公司先后收购控股了燎旺车灯、国星光电、沪乐电气和北京航信,目前公司的主营业务主要包括通用照明、汽车照明、LED封装产品等的研发、生产和销售。 2025年上半年,佛山照明营业收入为43.86亿元,同比下降8.34%,归母净利润为1.15亿元,同比下降40.18%。上半年,公司通用照明产品收入15.56亿元,占比35.47%,LED封装及组件产品收入11.39亿元,占比25.97%,车灯产品收入10.14亿元,占比23.11%。 数据来源:中商产业研究院整理 数据来源:中商产业研究院整理 4.三雄极光 广东三雄极光照明股份有限公司一直致力于研发、生产、推广高品质的绿色照明产品,为客户提供行业领先的整体照明解决方案和专业服务,是中国极具综合竞争实力的照明品牌之一。公司总部位于广州市,在广州、肇庆、重庆等地拥有3大生产基地,产品线涵盖光源电器、商业照明、工程照明、户外照明、家居照明、智能照明、电工风暖等领域。 2025年上半年,三雄极光营业收入为8.19亿元,同比下降16.49%,归母净利润亏损2366.42万元,同比下降156.41%。上半年,公司照明灯具收入7.121亿元,占比86.91%,照明控制类及其他收入8912万元,占比10.88%。 数据来源:中商产业研究院整理 数据来源:中商产业研究院整理 5.洲明科技 深圳市洲明科技股份有限公司,是一家全球化运营的高科技公司,连续七年LED显示屏出口量独占鳌头,拥有四十万平米的LED显示屏智造基地。公司成立于2004年,2011年上市,致力于为全球客户提供高品质的LED显示与照明解决方案,现拥有全资子公司、参控股公司四十余家,并在全球160多个国家地区拥有超过3000家销售渠道和服务网点。 2025年上半年,洲明科技营业收入为36.58亿元,同比增长7.38%,归属于上市公司股东的净利润为1.21亿元,同比增长20.61%。上半年,公司智能照明收入1.85亿元,占比5.06%。 数据来源:中商产业研究院整理 数据来源:中商产业研究院整理 智能照明行业发展前景 1.政策驱动与战略支持 中国“双碳”目标与新型智慧城市建设政策为智能照明提供了强有力的发展引擎。政府通过补贴、税收优惠和专项规划(如《“十四五”数字经济发展规划》)推动LED及智能照明在公共设施、道路、景观等场景的普及,例如深圳、南京等地智慧灯杆项目已实现照明、5G基站、充电桩、环境监测等多功能集成,既降低30%-50%能耗,又提升城市治理效率,形成“政策-技术-应用”的正向循环。 2.技术创新与产业链成熟 中国拥有全球最完整的照明产业链(从芯片、封装到系统集成),叠加5G、物联网、AI算法的突破,推动智能照明向“高精度、低功耗、易集成”方向进化。例如,华为、欧普等企业研发的Zigbee/Wi-Fi/蓝牙多协议网关实现跨品牌设备互联,Matter 1.4.1标准进一步解决兼容性问题;人因照明(HCL)技术通过模拟自然光调节色温与亮度,同步昼夜节律,在办公、医疗场景中提升工作效率与康复效果;激光照明、LiFi光通信等前沿技术逐步量产,拓展智能照明在远距离、高带宽场景的应用边界。 3.市场需求与消费升级 城镇化深化与消费升级催生对智能照明的刚性需求。一方面,城市道路、商业综合体、工业园区等大型场景对节能、安全、智能管理的需求激增,例如苏州工业园区写字楼采用华为智能方案,结合窗边光感与人体红外传感器,能耗下降40%;另一方面,家庭场景中“全屋智能”概念普及,消费者通过手机APP、语音助手实现场景化控制(如聚会模式、睡眠模式),并关注健康光环境(如护眼、助眠),推动智能照明从“功能产品”向“体验服务”转型,头部企业服务收入占比已达18%,形成“产品+服务”的生态化盈利模式。
















